山东国瓷功能材料股份有限公司 环保信息公示
- 分类:信息公示
- 作者:
- 来源:
- 发布时间:2024-02-23 17:16
- 访问量:
国瓷材料自成立以来,严格遵守国家的各项法律法规及标准规范,建设项目均依法履行“环境影响评价”与“三同时制度”等相关规定,生产项目均严格执行“排污许可管理制度”,使用设备和工艺均符合国家产业政策的要求;公司成立之初即制定了环保管理规章制度,并在发展中不断更新完善;公司主动编制了环境报告书,并确定了“清洁生产,防控伤害,健康发展,服务社会”的发展理念。山东国瓷重视环境管理,积极建立了环境管理体系,成立专职部门,聘用专职人员进行环境管理,力求从制度、规范和管理上提高整体环保意识,约束环境违法行为,保障公司的绿色发展。公司经过专业检验及认证机构的审核,顺利通过了ISO14001:2015环境管理体系的认证。
国瓷材料在提高经济效益的同时,还勇于承担社会责任和义务。在生产经营活动中关注企业环境的同时,也密切关注社会环境。公司通过不断的采取改进生产设备、使用清洁原料、采用先进工艺、改善环保管理等措施,从源头削减污染,提高资源利用效率,减少或者避免在生产、服务、产品使用过程中污染物的产生和排放,以减轻或者消除对员工及周边居民健康与周边环境的危害。
在公司高层领导的大力支持、环境管理体系的不断发展下,全体员工都树立起了自觉、主动保护环境的意识,并在工作及日常生活中付诸行动。公司对生产厂区的绿化投入了大量资金,栽种了各类树木、花草,绿化面积占全厂面积的30%以上,既美化了环境,又对空气净化起到了一定的作用。
公司依法对规定的产污环节配备了污染防治设施,并由专职管理人员保障其正常运行。生产过程中产生的废水、废气、固体废弃物和噪声均得到有效处理和控制,各种污染物均能实现达标排放,实现了清洁生产。另外,公司大力开展生产废水回收利用项目,有效的减少了能源损耗。公司建有一套废水处理设施及中水回用设备,其中,经污水处理站处理之后的纯水进入中水回用系统进行处理,回用中水可以用于公司生产及设备清洗。
公司建立了突发环境事件应急预案,加强对员工的岗位职责培训,提高其突发事故防范意识,杜绝因应急处理措施不当或错误操作而引起污染事故的发生。
公司制定了危险废物管理制度,规范建设危废库,危废定期交由有资质的危险废物处置单位集中处置。
公司每年制定环境监测计划,定期由有资质的专业机构监测污染物排放情况及环保设施的实施效果。
国瓷材料在保证产品功能、质量以及制造过程中人的职业健康安全的前提下,引入生命周期思想,优先选用绿色工艺、技术和设备,满足基础设施、管理体系、能源与资源投入、产品、环境排放、绩效的综合评价要求,在2023年进入”国家级绿色工厂“企业示范名单。
作为新材料制造企业,国瓷材料把保护环境作为己任。公司坚持发展经济不以牺牲环境为代价,积极致力于防治污染,保护生态环境,清洁生产,实现和谐发展,不断加大环保投资,营造有利于员工、有利于社会的绿色生产环境。
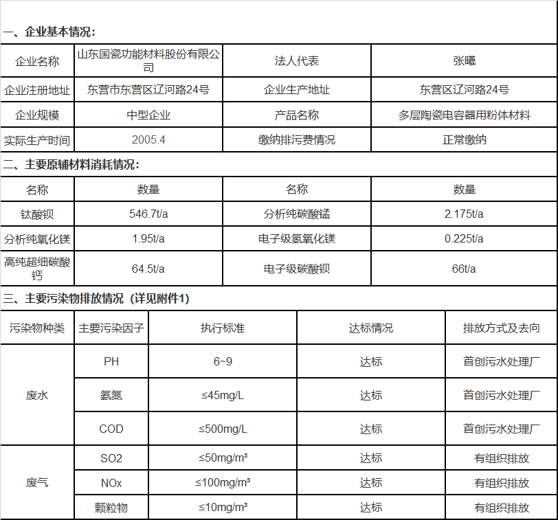
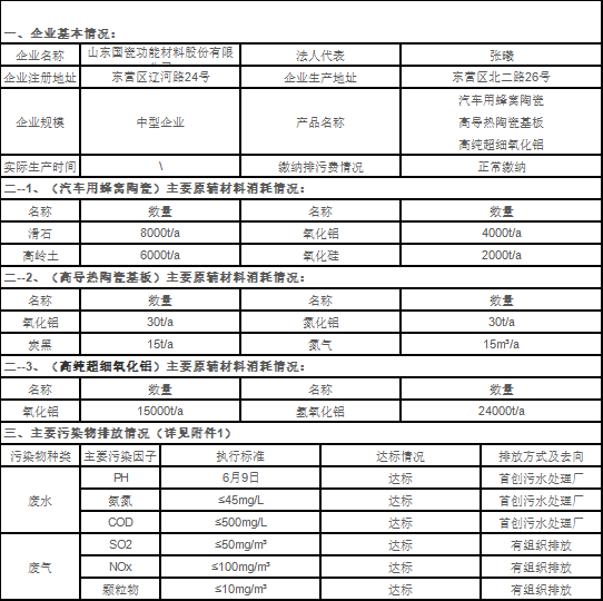
附:一、主要污染物排放情况公示表
(一厂)

(二厂)

(三厂)

(四厂)

1.固体废物污染防治信息公示专章
固体废物污染防治责任制度(详见附件2)
2.危险废物贮存设施及转运情况
山东国瓷功能材料股份有限公司各厂区均建设有符合《危险废物贮存污染控制标准》(GB18597-2023)的危废库,严格按照国家相关法律法规要求,妥善处置各类危险废弃物及一般工业固废。同时通过源头控制、过程管理来减少危废产生量,一是减少配料设备停机频率,做到专料专用,从而减少清洗设备次数; 二是减少物料含水率; 三是提高产品收率及产品合格率,不合格产品进行再利用; 具体危废转移量祥见下表:

Copyright © 2021 山东国瓷功能材料股份有限公司 All Rights Reserved 鲁ICP06038826号 网站建设:鸿钧科技
